Custom 1kW ESC
Driving brushless motors using a custom PCB
Above is a really basic 6-stage commutation to get the rotor moving. I am currently working on writing firmware for more complex control strategies; FOC, PID control with a magnetic encoder, torque control, simple velocity and position control.
Why?
I made a custom ESC to better understand fundamental concepts in motor control. 3-phase motors are literally everywhere and are the go-to for precision robotic actuators.
Finished Design
What?
I made a 2-sided, 4 layer board using KiCAD and had it made/assembled using JLCPCB. It has encoder communication support via I2C and SPI, CAN/UART support for talking to a MCU, a brake resistor circuit for overvoltage protection, and current/voltage monitoring. I am still measuring exactly how much it can power it can handle, but I know for sure it can do up to 1kW.
Fabricated Top
Fabricated Bottom
L1 - Top side contains MCU, terminal blocks, serial for flashing firmware, JST connectors for CAN/UART and GPIOs, 2/3 voltage regulator stages, and buttons for rebooting the chip
L2 - ground plane
L3 - signal plane - I definitely shouldn’t have put high voltage on this plane because of how much it will constantly be switching – it could affect a lot of the signals
L4 - MOSFETs, DRV8353S chip, 1/3 regulator stages, resistor divider circuits for analog voltage sense, brake resistor circuit
How?
I designed the board in KiCAD. I spend a lot of time looking at datasheets and other peoples work.
3 Stage Buck Convertor and Connectors
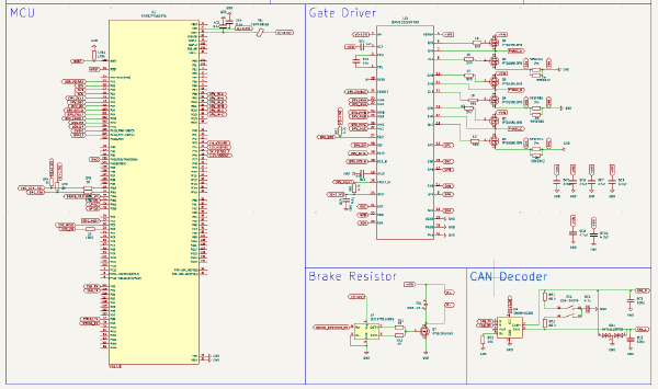
MCU, Gate Drive, Overvoltage and CAN IC circuits
Problems
So far I made two really big mistakes – I didnt’ add a capacitor to one of the gate drive outputs because I thought was unnecessary. I thought it was a basic decoupling cap, but turns out, without it, the chip doesn’t run at all… for now I’ve soldered to the pin (red) and have an external capacitor connected. I also got a component (5C3) mixed up and used a resistor instead of a capacitor (blue). Without the capacitor, chip doesn’t run… Desoldering the 0402 component sure was fun.

Now at least I know to take the extra day to triple check everything…
Related albums
10W Three Stage Buck Convertor
9 photos
Turreting Treat-Launching Catapult for my Dog
19 photos
Honda Canada Mfg. Open House 2025
5 photos